MUN3CAD01-SB電源模塊替代SY98001,TPS62808,TPS62807,TPS62821
2025-04-25 16:36:39
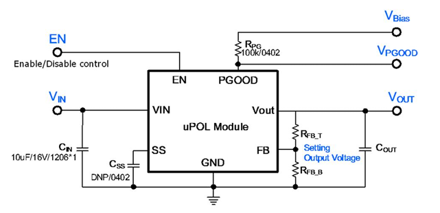
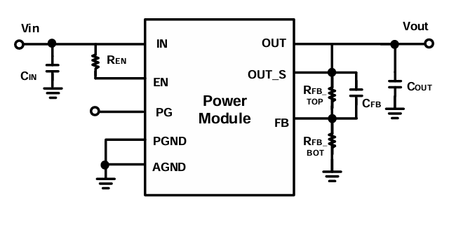
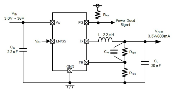
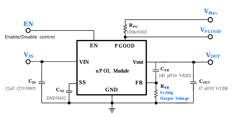
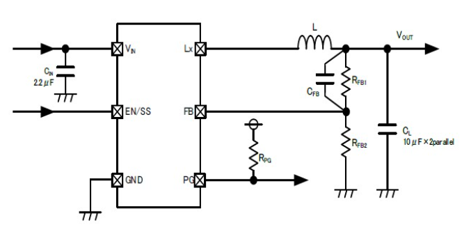
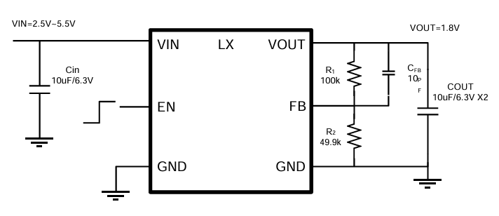
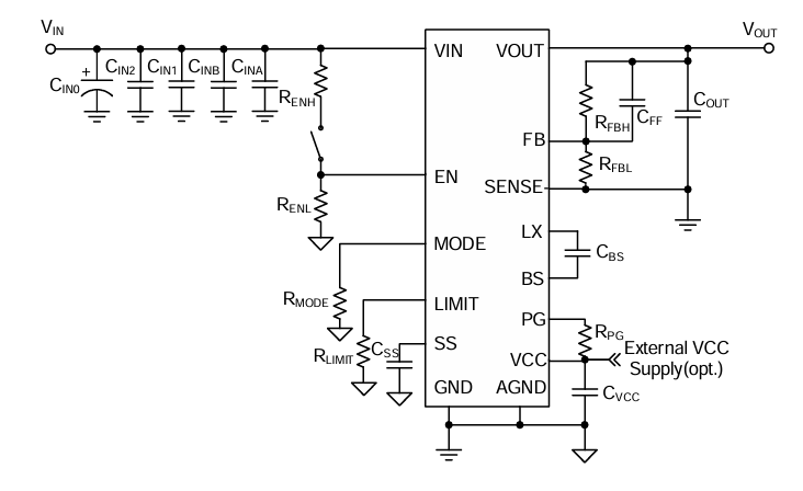
Cyntec(八荒)MUN3CAD01-SB 可原位取代SY98001,TPS62808,TPS62807,TPS62821,自適應 ADI 同級融合與外形尺寸品牌,一致 TI 匹配品牌傷害輸出功率、功率使用需求(需考核越來越低輸出功率場所)。其融合值高降低 PCB 位置,利用率高能耗低,無鉛干凈且可信度性佳,生產費用低、一大一鍵采購員特點特別,交期期限 4 - 6 周、部份有現貨交易,購貨安全穩定。