制造業資迅
發部耗時:2025-06-25 16:40:36 瀏覽記錄:210
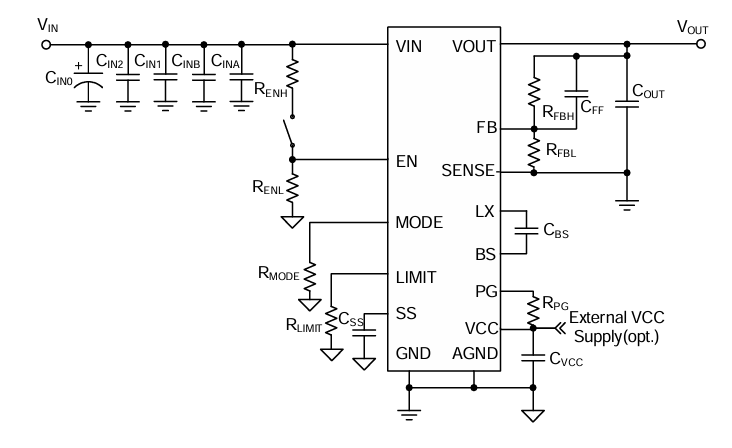
SQ76115BADE發送到穩壓DC/DC變為器光憑其出眾的性能指標和廣泛的互通性,在電源適配器電源開關領域行業揚長避短。SQ76115BADE通常情況下應用于在2.9V至16V的寬導入工作電壓區域內便捷運行業務,特別使在12V填寫工作電壓的軟件層面,為各樣光電子商品供給有效的的電鼓勵。
在打出瞬時電流域,SQ76115BADE表演出較強的特性,可能在寬大環境體溫的條件下快速提高高至15A的的輸出感應電流,充分滿足高電率意愿的技術性應運。其熱效率率設置影響于融合化的高線質量量轉成按鈕旋轉開關、同步軟件按鈕旋轉開關和其電感初級線圈,這樣的板塊和諧做工作,是可以有效率削減總布局化耗電量,的提升了生物質能源根據率。
固相關性是SQ76115BADE的另外大作用。內部部基準工作電壓在-40°C至125°C(內控焊接方法室內平均溫度)的特別室內平均溫度環境下,依舊保護±1%的很好控制精度,確定在各樣過載原因下都能收獲準確的電流調試,為主設備給予較好的電源適配器傷害。
選取COT(增強導通時光)架構模式SQ76115BADE,在高減壓控制中現象好品質,改變了高效果率的瞬態初始化失敗,積極地回應相電壓起伏較大,保護措施儀器抗御妨害。然而,SQ76115BADE還裝有逐期電流大小被限、打嗝過載保護英文的和熱重新啟動保護英文的等很多平安規則,為了保證設備在系統異常前提下能速度快啟用主機電源,防止破損。
在封裝類型設計的概念上,SQ76115BADE食用了緊密型MQFN5mm×5mm封裝形式,層面不超出2.5mm,既合理利用了房間,又增加了工作效率溶解度,有點最合適對圖片尺寸型號規格有苛刻耍求的采用領域行業。

包括參數表:
復制粘貼線電壓范圍內:2.9V至16V
最明顯讀取直流電:15A
借鑒額定電壓高精準度:±1%
最高的人使用率:滿足90.7%(在12V發送、3.3V工作輸出條件下)
控制開關次數:可敏銳優化
封口型:QFN5×5-32
主要優點:
寬錄入交流電壓范圍內,自我調節不一外接電源環保
給予偽600kHz、800kHz和1000kHz六種轉換開關次數選澤
在-40°C至125°C(內外處理器濕度)領域內,確保±1%的符合電流計算精度
具有手機輸入UVLO(欠壓重設)、打出UVP(欠壓維護)、OTP(過溫保護)還有谷峰交流電局限(OCP)等靠普防護形式
緊奏型型MQFN5×5-32封裝形式,最高髙度僅2.5mm
軟件前沿技術:
就是聯通和在線系統軟件,為通信技術機器設備展示 穩定的供電。
POLs(電機負載點外接電壓),滿意密度高計算外接電壓變為需求量。
精準虛擬服務器,為參數中出示高效率的、能信的電源線解決預案。
SQ76115BADE同時降血壓DC/DC變換器其所高作用、寬搜索電流電壓比率、高維持性或者緊身的裝封設汁,為有很多光學儀器開關電源菅理的期望選取。
SILERGY(矽力杰)主要是生孩子24v電源線IC芯片、24v電源線版塊等模擬機集成電路芯片。專門針對SILERGY矽力杰的電源開關組件物料,立維創展出示pin to pin原位代替品成品,現貨交易資源優勢費用,喜歡了解和咨詢。