PI3526-00-LGIZ降壓穩壓器VICOR
2024-06-28 09:09:02
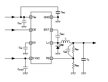
PI3526-00-LGIZ不是款由VICOR公司生育的穩壓交流三相調壓器,選用以30至60V的寬輸入電壓電流時間范圍內。它主要采用高度密集估算SiP二極管封裝類型,集都是管理器和主機電源轉換開關,采用ZVS拓撲關系形式增加學習效率。該交流三相調壓器僅需多量外界配置文件,應有輸入過/欠壓修改、效果過壓確保措施和過溫確保措施等功能性,認可串連和軟加載。工作的溫度時間范圍內為-40至120°C,二極管封裝類型規格為10 × 14 × 2.56mm,選用以估算機、網絡通信、工農業和機動車機等超高壓力到超高壓力Buck穩壓需要量。