職業資迅
正式發布的時間:2025-05-27 16:46:45 手機瀏覽:308
隨著時間的推移輕便式光學商品對科學規范率、微信化供電控制模塊的需要量持續不斷的提高,TOREX 的XC9705類別故有不錯的性被多使用在位移手機終端、數碼科技手機等貨品。因此,在實踐任務中,工業師將還要尋找自己換用策劃方案以做到與眾不同批發商鏈系統的或成本費用利用率實際需求。
Cyntec電源功能模塊功能模塊中一些規格型號也可以帶替TOREX 的XC9705?
XC9705核心優點
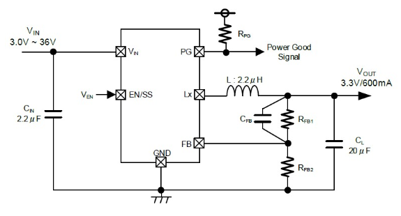
鍵入額定電壓范圍之內:2.5V至36V
模擬輸出電流大小:比較高600mA
內容輸出電流電壓:能調式,范圍之內更廣
封裝型號型號:SOT-89-5(4.5x4.6x1.6mm)或DFN1820-6G(1.8x2.0x0.6mm)
軟件應用方面:適用人群于中家庭型型工農業調節器器、12V/24V或會高線電壓各線路的降血壓市場需求。

可帶替方案怎么寫
MUN3CAD03-JB:復制粘貼直流電壓2.5~5.5V,輸入輸出電流電壓0.6~4.0V,工作上電流值3A,體積2.5x2.0x1.3mm。雖顯示相電壓條件相對偏窄,但效果工作電流和裝封厚度較小,非常適合對標準厚度的要求較高的場合。
MUN3CAD03-JE:填寫電壓電流2.75~5.5V,的輸出電壓值5.0~3.3V,工作任務直流電3A,體態3.0x2.8x1.3mm。輸出直流電壓領域與XC9705有一些 相同,但輸出相電壓相電壓位置窄小。
HS20116:發送直流電壓4.5~20.0V,所在的電壓0.8~5.5V,工作的瞬時電流20A,體行14.5x14.5x7.45mm。輸進電阻值依據較寬,但輸入瞬時感應電流大,體行也大,適用對瞬時感應電流量要較高的畫面。
Cyntec引擎出貨階段穩固在4-6周,打造動態數據完整篇的探測報表和牢靠性動態數據。重要性人們非常的項目,立維創展可打造動態數據樣件高速支持軟件和技術工藝方案怎么寫核實服務質量。
珠海市立維創展技術認證經銷Cyntec全面設備,專業專注為朋友給出高好品質、優質化量、單價公證的24v電源功能設備。Cyntec的電壓板塊DC-DC產品的,支付如何快速,免費資源供應圖紙,地方類型現貨交易庫存積壓。譬如類型:MUN12AD03-SEC,MUN3CAD03-SE等。好產品原裝廠原裝廠,重量切實保障,共為中國國中國茶葉市場給出新技術咨詢公司系統,歡迎辭咨詢公司。