簡體中文
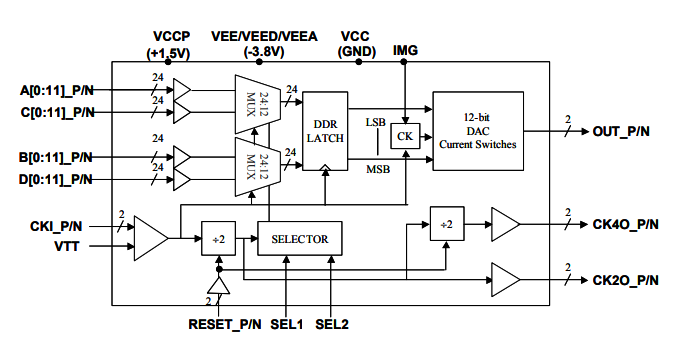
MX2412H高速復用器芯片
MX2412H飛速重復使用器集成ic
MD662H高速DAC芯片
MD657B_5p5G高速DAC芯片
MD657B_5p5G飛速DAC單片機芯片
MD653D高速DAC芯片
MD653D高速路DAC處理芯片
MD652D高速DAC芯片
MD652D高速的DAC集成電路芯片
MD657B_7p0G高速DAC芯片
MD657B_7p0G高速收費站DAC電源芯片
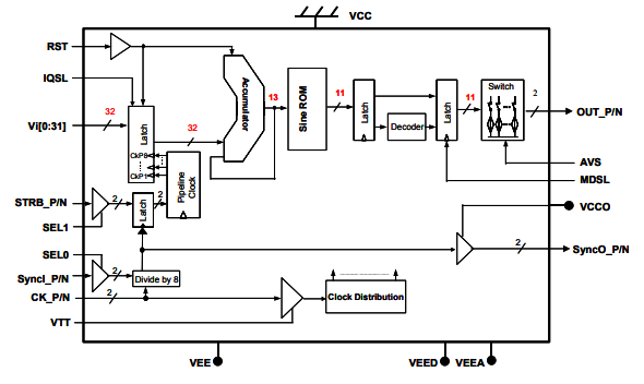
DS878–高速啁啾直接數字合成器
DS878–高速度啁啾立即數字1分解成器秒表頻繁:4.5 GHz頻率字位:32可以擇RZ模式,:?
DS852–高速2.2 GHz直接數字合成器
DS852–公(gong)路2.2 GHz可(ke)以數據(ju)合(he)并器秒表速度:2.5 GHz幀率字位:32必選擇RZ經濟模式(shi):?
DS852–公(gong)路2.2 GHz可(ke)以數據(ju)合(he)并器
秒表速度:2.5 GHz
幀率字位:32
必選擇RZ經濟模式(shi):?
DS856–高速3GHz直接數字合成器
DS856–快速3GHz同時數字5分解成器鬧鐘頻段:3.0 GHz頻點字位(wei):32供選擇擇RZ模式英文:?
鬧鐘頻段:3.0 GHz
頻點字位(wei):32
供選擇擇RZ模式英文:?
DS855–相位調制直接數字合成器
DS855–相位調試立即羅馬數字分解成器數(shu)字時(shi)鐘平率:2.2 GHz聲音(yin)頻率字位:32待(dai)選(xuan)擇RZ形式:?特(te)征:11位相位調(diao)變
數(shu)字時(shi)鐘平率:2.2 GHz
聲音(yin)頻率字位:32
待(dai)選(xuan)擇RZ形式:?
特(te)征:11位相位調(diao)變
DS875–帶相位調制端口的直接數字合成器
DS875–帶相位調變端口設置的直接性加數合成視頻器石英(ying)鐘速率(lv):2.8 GHz聲音頻率(lv)字位(wei):30可以擇RZ經營模(mo)式:?特征(zheng):11位相位調制(zhi)解調
石英(ying)鐘速率(lv):2.8 GHz
聲音頻率(lv)字位(wei):30
可以擇RZ經營模(mo)式:?
特征(zheng):11位相位調制(zhi)解調
DS872–高速啁啾直接數字合成器
DS872–迅速啁啾就直接數值煉制器掛鐘頻繁 :3.0 GHz的頻率字位:32可選擇擇RZ經濟模(mo)式(shi):?特(te)征:穩定chi的準確定時(shi)開(kai)關
掛鐘頻繁 :3.0 GHz
的頻率字位:32
可選擇擇RZ經濟模(mo)式(shi):?
特(te)征:穩定chi的準確定時(shi)開(kai)關
MD663B:雙采樣率>10.0 Gsps寬帶5GH帶寬MUXDAC
MD663B:雙采樣系統率>10.0 Gsps寬帶網絡5GH速率MUXDACMUX比列(lie):4:1同比(bi)下(xia)降率:10 Gsps自(zi)選擇RZ形(xing)式:?特征:-3.8V + 1.5V
MUX比列(lie):4:1
同比(bi)下(xia)降率:10 Gsps
自(zi)選擇RZ形(xing)式:?
特征:-3.8V + 1.5V
MD6639:雙采樣率>10.0 Gsps寬帶5GH帶寬MUXDAC
MD6639:雙取樣率>10.0 Gsps網絡帶寬起步5GH帶寬起步MUXDACMUX百分比:4:1同比率:10 Gsps供選擇擇RZ方式:?特征描述:EAR99
MD662H–雙采樣率>8 Gsps MUXDAC
MD662H–雙取樣率>8 Gsps MUXDACMUX比列:4:1同比率:8 Gsps可以擇RZ模式切換:?特性:雙抽樣率DAC
MD657B:具有模擬輸出模式選擇的高速>6.0 GHz寬帶MUXDAC
MD657B:具摸擬工作輸出狀態選定 的高速公路>6.0 GHz網絡帶寬MUXDACMUX比列:4:1跌幅率:6 Gsps必選擇RZ的模式:?特征英文:-3.6V + 1.5V
MD6579:高速>6.0 GHz寬帶MUXDAC,帶模擬輸出模式選擇
MD6579:速度>6.0 GHz寬帶網MUXDAC,帶模擬系統打出模試會選擇MUX比例:4:1同比率:6 Gsps可以擇RZ形式:?表現:EAR99
MD652D-高速>4GHz MUXDAC
MD652D-快速>4GHz MUXDACMUX占比:4:1上漲率率:4.5 Gsps可供選擇擇RZ狀態:?癥狀:
MD653D–模擬輸出模式可選MUXDAC
MD653D–仿真模擬打印輸出玩法必選MUXDACMUX比重:4:1同比率:4 Gsps可選擇擇RZ玩法:?特性:達第三點奈奎斯特爵士樂隊
MD223D:高速3.2GHz雙通道寬帶MUXDAC,可選擇模擬輸出模式
MD223D:高速度3.2GHz雙出入口寬帶網MUXDAC,自選擇模擬仿真工作輸出模式英文MUX比重:2:1同比下降率:3.2 Gsps能選擇RZ模試:?特證:雙的通道DAC
MX2412D–4 Gbps 12位2:1多路復用器
MX2412D–4 Gbps 12位2:1多路重復使用器功率:2:1輸出精度數劇率:4 Gbps表現:
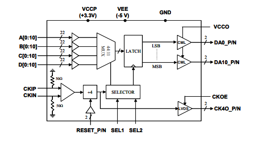
MX4411D–4 Gbps 11位4:1多路復用器
MX4411D–4 Gbps 11位4:1多路復接器系數:4:1輸送資料率:4 Gbps特證:
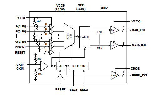
MX8811S–4 Gbps 11位8:1多路復用器
MX8811S–4 Gbps 11位8:1多路復用技術器倍數:8:1輸入數據分析率:4 Gbps顯著特點:
MX2412H–>8 Gbps 12位2:1多路復用器
MX2412H–>8 Gbps 12位2:1多路復接器倍數:2:1輸出電壓的數據率:10 Gbps功能:五倍數值效率
MX4411H–>8 Gbps 11位4:1多路復用器
MX4411H–>8 Gbps 11位4:1多路復接器系數:4:1輸出精度數據顯示率:8 Gbps本質特征:五倍數據資料時延
MX8811H–>8 Gbps 11位8:1多路復用器
MX8811H–>8 Gbps 11位8:1多路多路復用器功率:8:1導出統計數據率:10 Gbps特點:二倍數據統計濃度
0.1-1Gsps雙級差速跟蹤保持TH720
0.1-1Gsps雙極差速關注恢復TH720取樣率:1 Gsps手機輸入傳輸速率:1.5 GHzSFDR:82聲貝
1Gsps雙級差速跟蹤保持 TH721
1Gsps單級差速監控增加 TH721采集率:1 Gsps導入速率:9.0 GHzSFDR:76聲音分貝
2Gsps雙級差速跟蹤保持 TH723
2Gsps單級差速監控提高 TH723抽樣率:2 Gsps手機輸入服務器帶寬:> 9 GHzSFDR:70聲音分貝
差分線性放大器 LI370
差分波形圖像電壓放大器LI370采集率:非線性放縮器輸出上行帶寬:3.0 GHzSFDR:5五分貝
共2頁40條數據