MUN3CAD01-SB電源模塊替代SY98001,TPS62808,TPS62807,TPS62821
2025-04-25 16:36:39
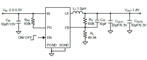
Cyntec(八荒)MUN3CAD01-SB 可原位重復使用SY98001,TPS62808,TPS62807,TPS62821,自適應 ADI 同級ibms與規格尺寸新新產品,適合 TI 各自新新產品效果電壓值、電壓值要(需估評超低電壓值消費場景)。其ibms性強可以 PCB 面積,錯誤率高額定功率低,無鉛節能減排且是真的嗎性佳,利潤低、大批處理量選擇優勢與劣勢突出,交付期限 4 - 6 周、個部分有期貨,供應穩定性高。