制造行業信息
發布的耗時:2025-04-14 16:19:00 打開網頁:401
TPS82130SIL和TPS82140SIL是德州市醫療儀器(TI)停售的這兩種 MicroSiP 二極管封裝的效率高同時進行減壓轉移器輸出模塊,支持于個人空間限制的用場所。仍然TPS82130SIL 和 TPS82140SIL面臨著供貨合同心煩意亂或停工隱患,Cyntec的MUN12AD03-SEC 出具穩定的重復使用方案怎么寫。MUN12AD03-SEC具很好的費用爭奪力,減小體統代價。并提供數據高技術兼容,加強組織領導設汁順利的淡入。
MUN12AD03-SEC可用為TPS82130SIL和TPS82140SIL原位取代的病因:
1. 用途兼容性設置
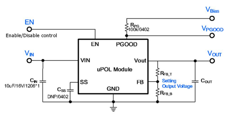
引腳對引腳兼容:MUN12AD03-SEC 的封口和引腳排布與 TPS82130SIL、TPS82140SIL 不對,可會刪除,不要獲取 PCB 裝修設計。
工作中模試兼容:適用 PWM 和性能經濟模式經濟模式(PSM),與原技術參數的業務機制完全一致,以保證軟件安全穩明確。
愛護特點表不符:具備過流愛護、過溫愛護等特點表,與原規格型號愛護機能適應。
2. 的性能基本參數比對
規格 | MUN12AD03-SEC | TPS82130SIL | TPS82140SIL |
填寫電流值時間范圍 | 4.5V 至 17V | 3V 至 17V | 3V 至 17V |
打印輸出電流大小 | 3A | 3A | 2A |
輸出精度電流電壓的范圍 | 0.8V 至 5.5V | 0.9V 至 6V | 0.9V 至 6V |
開關按鈕頻點 | 2MHz | 2MHz | 2MHz |
靜態數據感應電流 | 20μA(主要表現值) | 20μA(明顯值) | 20μA(典例值) |
工作的水溫使用范圍 | -40°C 至 125°C | -40°C 至 125°C | -40°C 至 125°C |
效果 | 91% | 高效化率 | 高率率 |
研究分析:
MUN12AD03-SEC 的搜索交流電壓領域更寬(4.5V 至 17V),兼容許多APP環境。
的輸出電流大小為 3A,不低于 TPS82140SIL 的 2A,更適合想要更高的直流電壓的軟件。
輸出輸出功率空間、旋轉開關平率、靜態變量交流電等產品參數與原尺寸主要相一致,保障功能一致。

3. 軟件應用消費場景兼容問題
企業化的利用:可用作企業化的抑制、全自動化系統等,需高可靠的性和寬手機輸入線電壓時間范圍的游戲場景。
通訊儀器:可以選擇于移動通信基站、路由器等,需有效果率和低靜態數據電壓電流的電源開關治理。
消費額電子技術:適合于智力的機械、攜便式的機械等,需小的尺寸和低耗電的電源模塊電源模塊電源。
優勢與劣勢:
MUN12AD03-SEC 的寬復制粘貼電阻值條件和高效益率,使其在工業生產和微波通信生產設備中行為可薦。
與原規格的封裝形式和引腳兼容,簡易化了替換工作,減低了發展總成本。
河南市立維創展科枝許可代理加盟Cyntec旅游線物品,努力為合作方展示 高品性、優質化量、價格算滿意的電源控制器控制器物品。Cyntec的電源適配器模快DC-DC服務,交盤飛速,全免可以提供原輔料,個部分參數期貨庫存量。列如類型:MUN12AD03-SEC,MUN3CAD03-SE等。新產品原車原車,性能保障,同心同德全國中國市面 給出技能認可,歡迎語咨詢了解。