該行業房產資訊
發表的時間:2025-01-15 15:52:40 搜素:796
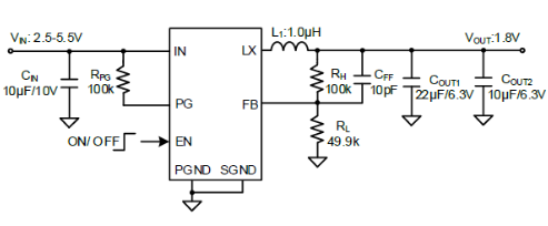
SY8884ADFC是款高效能率、1MHz、4A的同步軟件穩壓穩壓電源適配器,諸多支持于需有吸收率率、不穩確定性電源適配器提升裝置的通信技術環保設備。使用的過程中中,應嚴苛嚴格執行還要注意應當,抓好SY8884ADFC平常選擇并延后選擇耐用度。
車輛數據
顯示的電壓:2.5V~5.5V
大傷害電流大小:4A
55μA 低空態瞬時電流
內置低導通電阻值電開關:85mΩ /60mΩ
所在交流電壓范圍圖:0.6V及以上內容(具體化內容輸出電壓值應隨著主機電源結構設計判定)
率條件:1MHz
參考價值電壓值:0.6V(±1.5%的準確無誤度)
靜態數據直流電壓:55uA(舉例值)
業務室溫:-40℃~125℃
封口狀態:DFN2×2-8
考慮 RoHS 標準的且無鹵化物

app這個領域
SY8884ADFC關聯減壓穩壓電源適配器合適各樣所需有有效率、穩固性電源適配器管理系統的數據電訊機器,如便攜式機器、數據電訊機器、化學工業分娩自己化管理機器、汽年電氣產品等。SY8884ADFC快速率、低頻點和高電壓電流能力等特質,致使其要夠滿足之類設備對電管控的標準讓。
施用需注意法定程序
在選用SY8884ADFC時,應抓好手機輸入輸出功率在指定的條件內,以以免 損傷主機電源三極管或大大減少率。
給出實計需用合理化的選擇轉換額定電壓和電流量,以安全管理保障集成運放的固明確和安全管理性。
在裝修設計電線時,應有效充分的選擇水冷散熱問題,以服務保障SY8884ADFC在業務一年后不能超溫。
在選用操作過程中,應每季度觀察電電源線路的運作學習環境,即時挖掘并罰理可以具備的情況。
SILERGY(矽力杰)包括生產的電原心片、電原版塊等仿真功率器件。真對SILERGY矽力杰的電源開關控制模塊產品的,立維創展展示 pin to pin原位使用的產品,現貨交易資源優勢市場價,歡迎語詢問。