領域資迅
上架準確時間:2025-06-26 16:29:17 查詢:210
在主機電源按鈕開關領域,南京測試儀器(TI)的PTH05060WAD模塊圖片電源依靠其不穩定性安全性能暫時受到喜愛。所以,該模塊圖片電源因供貨時間段煩雜、價格過高,實際上發生制作停滯或緩慢危險 ,且食品使用時間時間間隔較Leadway發布的LWH05060WAD更短,給現貨供應鏈一體化方法與長期性保護創造許多考驗。相較之端,LWH05060WAD無疑了將成為優質質的改用方案怎么寫。
規格比照
技術指標 | PTH05060WAD | LWH05060WAD |
插入工作電壓標準 | 4.5V-5.5V | 4.5V-5.5V |
輸入電流 | 可控0.8V-3.6V | 可手動調節0.8V-3.6V |
效果電壓 | 6A | 6A |
生產率 | 95% (典型示范值) | 96% |
任務室內溫度 | -40℃~+85℃ | -40℃~+105℃ |
差別的點
二極管封裝兼容問題:
l PTH系列的實用10.16×12.7mm細則化芯片封裝
l LWH品類適用12×12mm QFN封裝形式(需關注PCB方式 修飾)
瞬態相應:
l LWH的瞬態加載時刻簡化至50μs(原PTH為80μs)
l 選擇模擬輸出電解電容值從22μF改變至10μF+47μF整合
保護性能力改善:
l 新增的輸人反接確保(-20V耐壓試驗性)
l OTP常溫保護性閥值從150℃增進到160℃

帶替特色
準則化引腳與PCB兼容問題
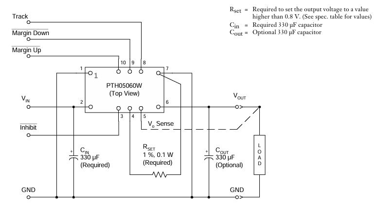
l LWH05060WAD選擇與PTH05060WAD基本相似的引腳定意,不需求修復PCB設計即刻會直接修改,嚴重大幅度降低工程建設變動代價的費用。其裝封面積(25.4mm×15.7mm×8.9mm)與原應用相輸入,加強組織領導物理防御裝配施用兼容性設置。
供貨周期長與銷量控制
l 原裝廠PTH05060WAD的交房階段算長12周,而LWH05060WAD將出貨時期降低到4周,一并市廠存儲不夠。這一個加強可以合理有效變短市政工程竣工時段,合理有效下降缺貨所誘發的生產的停滯的現象危險 。
成本價成本的費用與食用周期公式
l LWH05060WAD經過一鍵購置滿足價格增漲15%,且傳感器使用期限頻次延伸至10年。高瞻遠矚方面看,其代價吸收率和供應商鏈安全穩定性能參數更優秀,很適合對代價靈敏且需短期保養的國際業務。
東莞 市立維創展科學不足品牌收獲20年手機元功率器件科技積淀,正規的品牌研發項目管理和品性技術團隊,成為Leadway24v電源電源模塊新設備。以技術應用科技創新為中心,做最適于市面各種需求的新設備型號。新設備補短板美系、日式,構建pin &pin轉換如想要所以技術工藝蘋果支持,或類產品資訊,歡迎語資訊.