行業領域新聞資訊
公布的日期:2023-04-19 16:32:48 訪問:1373
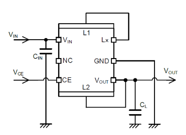
TOREX主機電源XCL232系例是適用越來越低瞬時電流耗損率主機電源電線和PFM操縱感應線圈混合式式穩壓導入整流DC/DC轉為器。XCL232系列產品設定IC和電磁鐵一體機化改變微形化,僅需加入幾個外電感就能否裝備節儉空間的交流電源線。還有就是,可根據不高電壓電流損耗量交流電源線電源線路和PFM有效控制實現了輕超載負荷模塊提高效果率。
XCL232全系列改變器固定電阻值都可以安裝為1.8V至6.0V,打出電流可在內部組織布置為0.5V至3.6V。XCL232型號轉移器提供嵌入式UVLO耐熱性,同時在VIN 交流電額定電壓不少UVLO檢測工具工作電壓工作電壓時去掉內外部Pchwin7驅動FET和Nchwin7驅動FET。D型選配CL充發出電使用性能,在待機時進入設置VOUT 和GND完美間的有效控制打開,根據組織結構電容值將CL 自由電荷充釋放。借助該功效,會將讀取交流電壓快速路度返還GND電平。
基本特性
發送電阻值范疇:1.8V~6.0V
讀取電壓電流安裝區域:0.5V~1.9V(0.05V行間距),2.0V~3.6V(0.1V間隙)
輸出電壓電流電壓電流精確度:±20mV(VOUT1-2≦1.0V),±2.0%(VOUT1-2>1.0V)
讀取交流電:150mA
消耗的資金工作電流:200nA@VOUT=1.8V
制動器措施:PFM操縱
工作任務熱效率:86%(VIN=3.6V,VOUT=1.8V,IOUT=10mA)
能力:CL充釋放(D型),UVLO
庇護系統設計:虛接庇護
輸出輸出電解電容:陶瓷廠家電容器
適合環保健康約定:與EURoHS規格型號相搭配、無鉛化
TOREX半導體行業包括提高COMS、感測器器、電子元電子元件大家庭中的一員-二極管等元電子元件,新產品以小占地、使用性能菁英而知名。
武漢市立維創展科技創新有局限司,特色分銷管理TOREX交流電源功率器件,過量期貨貨源,迎接合作共贏。
詳細情況詳細了解TOREX請鼠標點擊://zhixianguangzhou.com.cn/brand/62.html

款型 | 形式 | 填寫線電壓 | 固定不動數 | 封裝形式 |
XCL232B051KR-G | 不支持CL自動式尖端放電 | 0.5V | 1 | CL-2025-03 |
XCL232B061KR-G | 不研制CL電腦自動充放電 | 0.6V | 1 | CL-2025-03 |
XCL232B071KR-G | 不組成CL自然自放電 | 0.7V | 1 | CL-2025-03 |
XCL232B081KR-G | 不使用CL會自動電流 | 0.8V | 1 | CL-2025-03 |
XCL232B091KR-G | 不配有CL自己自放電 | 0.9V | 1 | CL-2025-03 |
XCL232B101KR-G | 不媲美CL自主蓄電池充電 | 1V | 1 | CL-2025-03 |
XCL232B111KR-G | 不在用CL手動電流 | 1.1V | 1 | CL-2025-03 |
XCL232B121KR-G | 不運載CL會自動自放電 | 1.2V | 1 | CL-2025-03 |
XCL232B131KR-G | 不使用CL自動化釋放 | 1.3V | 1 | CL-2025-03 |
XCL232B141KR-G | 不使用CL自功發出電 | 1.4V | 1 | CL-2025-03 |