制造業新聞資訊
公布的事件:2023-04-21 17:03:57 訪問:7079
與離散輸出功率電源模塊比較,SILERGY矽力杰電原組件的質量削減了90%。SQ76110VVQ也可以才能減少寄生菌電感/電容器,提高了崗位效果,減小數據偏色。SQ76110VVQ符合較弱的散熱管抗不干憂效能和三維空間封裝類型形勢效能,符合積極的抗不干憂程度。高頻率振功和的環境認知性強。
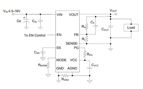
SQ76110VVQ電源模塊圖片模塊圖片變低PCB成本預算和SMD技術應用日子,要最佳地才能減少下線日子(調整布局小型,快速的測試儀,調整),SQ76110VVQ滿足更很容易的采買治理(比較小訂購量量,對比較低的CE和體統功課),4.5-16V鍵入,15A效果,降血壓DC/DC換算器。

特色
寬投入電壓降空間:4.5V~16V
15A穩定傷害電流大小
環境溫度超范圍內高輸出精度額定電壓比熱容
實時交通PWM形式以建立高效率瞬態異常
準開音頻文件率抉擇:600kHz/800kHz/1000kHz
安全管理穩定可靠的防護經濟模式:UVP、UVLO、OTP和OVP的主動完全恢復經濟模式
OCP和SCP電話轉接傳統模式
用預偏置線電壓無法
可能夠 EN管腳就要變更輸人的電壓UVLO
調節器式PC軟件積極地響應準確時間禁止制浪涌電流大小
額定負載點大人總在邊上的遙感
電源線樣板工程提示
精密五金型裝封方法:QFN7×8-52
指標
Vin_min(V):4.5
Vin_max(V):16
Io_max(A):15
熱效率到達:92%@12VIN,3.3VOUT
頻率轉型頻率:(MHz)調整
芯片封裝內容:QFN7×8-52
SILERGY(矽力杰)常見研發24v電源線存儲芯片、24v電源線電源模塊等模仿元件。
對應SILERGY矽力杰的電源開關引擎產品的,立維創展具備pin to pin原位替換貨品,期貨優勢與劣勢報價,歡迎會質詢。
寶貝詳情詳細了解SILERGY24v電源模組請打開://zhixianguangzhou.com.cn/brand/70.html