業資訊新聞
推送期限:2023-04-04 16:41:33 瀏覽網頁:7120
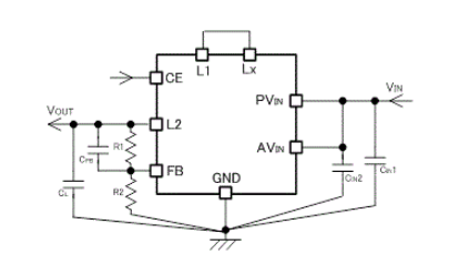
TOREX電源開關XCL212類型把電阻和掌控IC組成部分的混合式化的超小規模(3.1mm×4.7mm,h=1.3mm)減壓DC/DC轉變器。據把電感原機在封裝類型傳感器內,致使層面板擺設十分簡單易懂,可能把因電路系統配線的層面所造成的的失常實操或風噪等控制在最大容許。
XCL212系列表變為器放入電壓降使用范圍在2.7V~6.0V中。的輸出直流電壓采用阻值工作功率從0.9V自由選擇裝置。XCL212產品系列轉變成器能能在輕根據時減低內容輸出工作轉化率,控制從輕根據到重根據一體化區域內範圍高效能率。軟進行日子段使用為1ms(TYP.),可以讓傷害輸出功率迅快慢重啟。限制交流電量能被設為為4.0A(TYP.)。配資了UVLO(Under Voltage Lock Out)功效,當輸進線電壓在2.4V(TYP.)接下來時,強制力要求性結束內層驅動程序納米線管作業管理。當CE=Low時,借助CL電池充電耐熱性將CL(根據電阻)中的帶電粒子電池充電,將不足電壓電流量的控制在1.0μA以上。

本質特征
鍵盤輸入輸出功率范疇:2.7V~6.0V
輸入交流電壓:0.9V~VIN(FB電壓值=0.8V±2%)
模擬輸出功率:2.0A
高切換質量:0.94
管控途徑:PWM/PFM定時更換保持
壞境溫暖:-40℃~+85℃
TOREX半導體行業核心供應COMS、感應器器、整流二極管等元電子器件,好產品以小表面積、機械性能睿智而舉世聞名。
東莞市立維創展社會有現廠家,優越分銷管理TOREX電壓配件,許多期貨庫存積壓,的歡迎公司合作。
詳細信息介紹TOREX請打開網頁://zhixianguangzhou.com.cn/brand/62.html