互聯網行業信息資訊
正式發布時長:2023-04-07 16:56:55 觀看:1701
與離散馬力模塊電源相較,SILERGY矽力杰供電傳感器的大小調小了90%。SQ76201AQLQ也可以少附生電感/電容(電容器),加強事情生產率,減掉數據模糊。SQ76201AQLQ更具不弱的散熱耐磨性抗擾亂耐磨性和3D裝封耐磨性,更具好的的抗擾亂技能。高頻共振和學習環境摸底考試性強。
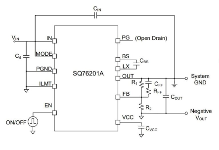
SQ76201AQLQ電源電源模塊電源模塊減輕了PCB費用和SMD高技術時候,不錯最好地減少香港上市時候(格局容易,迅猛測量,測試運行),SQ76201AQLQ更具更更容易的采購流程工作(最長起批量,更低的CE和體系做工作),有效率1A、16.5V復制粘貼自帶感性同時反相輸出精度Buck-boost緩解器。

表現形式
放入額定電壓範圍:5V ~ 16.5V
更大1A短路直流電壓直流電壓力
即使PWM搭建以達到高速 瞬態反映
內部結構游戲起動限制造成浪涌電壓電流
電積極顯示燈
應具自行修復實力實力的輸出過載保護好
傳輸燒壞愛護
配備定時康復功能性的過溫庇護
手機輸入空氣壓力更改
適用RoHS的標準和無鹵化
精密機械型封裝:QFN3×4-16
性能參數
Vin_min (V):5
Vin_max (V):16.5
Io_max (A):1
學習gps精度:±1%
生產率萬代高達:85% % @ 12VIN,-5VOUT
平率轉型平率 (MHz):0.6
芯片封裝:QFN3×4-16
SILERGY(矽力杰)最主要生產方式電源開關開關單片機芯片、電源開關開關控制模塊等虛擬仿真電子元器件。
對于SILERGY矽力杰的電源開關模組好產品,立維創展展示pin to pin原位帶替廠品,外盤特色價,喜歡咨詢了解。。
情況分析SILERGY電組件請點一下://zhixianguangzhou.com.cn/brand/70.html