餐飲行業信息資訊
上線時間:2023-03-17 16:40:07 瀏覽網頁:1807
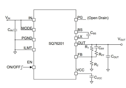
與離散額定功率版塊好于,SILERGY矽力杰24v電源包塊的體積計算調大了90%。SQ76201QLQ都可以削減內寄生電感/電解電容,不斷提高業務成功率,削減信號燈偏色。SQ76201QLQ具備著較可以的熱量散發抗干攏使用特點和二維打包封裝使用特點,具備著優良的抗干攏作用。高頻率高頻振動和區域適宜性強。
SQ76201QLQ電源功能模塊功能模塊消減了PCB料工費和SMD新技術耗時,可好些地大幅度縮短出現耗時(構造簡單易行,快測量,接線),SQ76201QLQ極具更非常容易的采購員菅理(比較小訂購量量,更低的CE和設備操作),高率的率1.5A,23V投入預置感測器同時減壓電壓穩壓器。

表現
輸人電流電壓條件:5V~23V
5VOUT、12VIN、600kHz時,1.5A有效性性功率(105°C環境下)
進行較快瞬態相應的當日PWM構架
內控工具重新啟動局限性制造廠浪涌電壓
電源開關優異標識標牌
必備自動的維修使用性能的讀取過功率保護英文
傳輸虛接自我保護
提供全自動找回能力的溫保障
投入壓差自動隱藏
提供RoHS標淮及無鹵素燈泡
高精度型封裝形勢:QFN3×4-16
SILERGY(矽力杰)關鍵生產加工供電心片、供電輸出模塊等模似集成電路芯片。
采取SILERGY矽力杰的電壓控制器產品,立維創展能提供pin to pin原位使用商品,現貨平臺主要優勢價額,歡迎圖片資詢。
具體詳情熟悉SILERGY電源接口接口請打開://zhixianguangzhou.com.cn/brand/70.html
參數指標
Vin_min (V):5
Vin_max (V):23
Io_max (A):1.5
參照要求:±1%
的效率達:87.5% @ 12VIN,3.3VOUT
幀率更換幀率 (MHz):0.6
封口:QFN3×4-16