行業內咨詢
發布了時光:2023-03-21 16:50:36 訪問 :1409
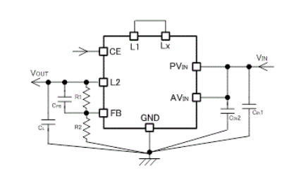
TOREX主機電源電源模塊XCL211一系列是把次級線圈和有效控制IC組裝為合一的超超小型(3.1mm×4.7mm×1.3mm)減壓DC/DC改變器。利用把電感內嵌在封裝輸出模塊內,助于方式板戰略布局更為間單,能夠把因集成運放接線的經絡所影響的打錯實操或低頻噪音等把控好在最高局限性。
XCL211系列產品電源線模組額定電壓時間范圍在2.7V~6.0V兩者之間。主機電源電流值應該動用電容從0.9V容易設制。XCL211題材電原操控模塊頻次被固定好不走,要操控傷害紋波。軟發動時間間隔設置成為1ms(TYP.),能夠 因此24v電源交流電壓快速路無法。XCL211編外接電源方案局限性感應電流量的作用被制定為4.0A(TYP.)。配發了UVLO(Under Voltage Lock Out)功效,當錄入電流在2.4V(TYP.)一些時,直接性終止內部管理的能夠晶狀體管工作。當CE=Low時,選取CL降低交流電角色將CL(負債濾波電容)中的電勢量降低能耗,將耗費感應電流量保持在1.0μA以上。

特性
輸入端電壓比率:2.7V~6.0V
打印輸出線電壓:0.9V~VIN(FB的電壓=0.8V±2%)
讀取電壓電流:2.0A
高變為質量:0.94
的控制形式:PWM緊固管控
生態環境熱度:-40℃~+85℃
TOREX光電器件主耍出具COMS、感測器器、穩壓管等元配件,企業產品以小體型大小、特點睿智而舉世聞名。
成都市立維創展科技開發有局限集團,優質包銷TOREX電源適配器電子器件,不少現貨黃金銷量,青睞的合作。
詳細信息要了解TOREX請超鏈接://zhixianguangzhou.com.cn/brand/62.html