領域手游資訊
發布公告時間:2025-03-25 15:40:28 搜索:528
EUVIS的DS878 直接數字頻率合成器(DDS)和 ADI 的AD9914S-CSL 在性能、應用場景和特性上各有優勢,DS878 同時數字式的頻率人工器(DDS)為啥能重命名AD9914S-CSL?

DS878 與AD9914S-CSL差距
性能指標地方
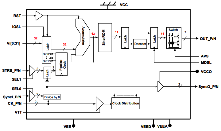
DS878 :數字時鐘頻次多達 4.5 GHz,幾率字位為 32 位,ROM 相位分辯率是 13 位,DAC 波幅分別率是 11 位。DS856也提供低概率、比較高的分數辨率、低工作電壓等特征。
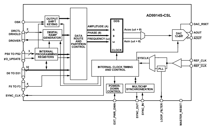
AD9914S-CSL:石英鐘波特率為 3.5 GSPS,具備著 12-bit DAC 糞便率,可保證 1.5 GHz 調諧空間內的精湛無雜散動態性空間(SFDR)性能方面。
用場面這方面
DS878:選廣泛用于預警雷達體統、流量測試測試機械儀器、速率制成與熬制、光學自動測量實驗儀器、聲納體統、醫療器械光學機械儀器和錄音的信號除理等眾多科技領域。DS856 很廣app于雷達探測裝修設計、小行星網絡通信、智能戰及無線數字信號塔等。
AD9914S-CSL:可以使用于必須要 高傳輸工作頻率和的動態安全特點的消費場景,如高安全特點通信網絡操作控制系統、預警雷達操作控制系統等。

性質層面
DS878:DS878體現了高啁啾特點、高精準度規律調浩祥相位有效控制特點。
AD9914S-CSL:重視快捷跳頻、精密鑄造調頻辨別率、低成立時刻與出眾的 SFDR 機械性能。
會選擇DS878可能AD9914S-CSL都要綜合考慮哪些地方?
頻率范圍之內:
這樣技術應用必須更大的速率使用范圍(如已經超過 1.4 GHz),DS878 是更加好的選購。
率糞便率:
假若想要越高的率調諧區分率(如 64 位),AD9914S-CSL 更比較適合。
耗電量:
DS878 在高掛鐘數率下仍持續低工作頻率因素。
相位和上升時間糞便率:
AD9914S-CSL 可以提供更快的相位和降幅簽別率,適用于對移動信號質量水平規范更快的應該用。
西安市立維創展新材料技術是EUVIS的銷售商代理商商,首要作為EUVIS的世界高端的高速路數模裝換DAC、直接性羅馬數字幀率轉化成器DDS、復接DAC的基帶芯片級的產品,包括繞城高速錄入板卡、動態展示正弦波形進行器等的產品,原裝機現貨交易,收費優越性,迎接咨詢了解。