業方式
上線周期:2024-12-06 17:06:14 看:979
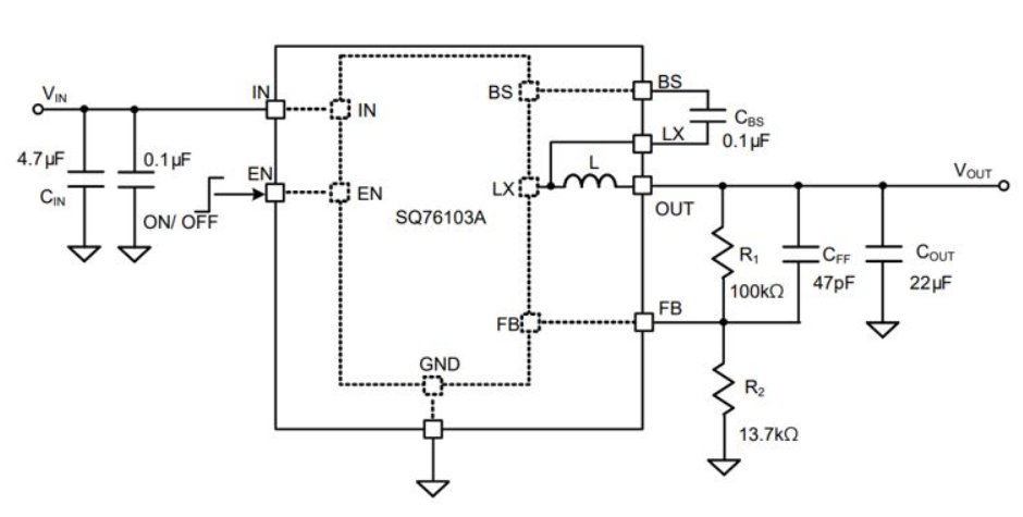
SILERGY(矽力杰) SQ76103ATRC是款滿足高效能率的同步軟件降血壓穩壓電源,認準于都要用1MHz頻率區域和3A輸出精度電壓電流的設置和運用。SQ76103ATRC兼容4.5V至18V的寬手機輸入端電壓超范圍,SQ76103ATRC將電感植入到省油的suv3×3×2mm封裝類型中。關鍵可用到24v電源存儲芯片面積室內環境。

性能參數
Vin_min(V)4.5
Vin_max(V)18
Io_max(A)3
Vref精硬度±1%
能力高達到91
Fsw(MHz)1
Iq(uA)180
Rdson1 50Rdson2 30表層
芯片封裝QFN3×3-7
的特點
內部結構設定啟閉(頂部/下方)的低RDS(ON):50mΩ/30mΩ
4.5~18V輸出電壓電流范疇
3A環境下瞬時電流效果
±1% 0.6V精密度計算
偽穩態幾率:1MHz
及時PWM知識體系可推動有效率瞬態為了響應
組織結構軟發動減少浪涌交流電
限流刷新頁面摸式效果過壓保護
擁有自行恢復過來特點的過溫保護的
逐周期長最明顯電壓受限
復制粘貼欠壓產品定位
能夠滿足RoHS規范標準且無鹵耐燃
緊湊suv型芯片封裝:QFN3×3-7
SILERGY(矽力杰)首要分娩電電原芯片、電摸塊等模擬網器材。對於SILERGY矽力杰的供電包塊產品,立維創展能提供pin to pin原位方式產品的,現貨平臺優質房價,歡迎大家咨詢中心。