行業內咨詢
發布的時:2024-08-26 09:53:12 閱覽:5736
在現代電子設備中,電源管理模塊的效率和性能至關重要。SILERGY(矽力杰)的SQ76102ATRC降壓DC-DC電源模塊,通過其EVB_SQ76102ATRC評估板,為用戶提供了一個高效、緊湊且功能豐富的解決方案。本文將詳細介紹這一模塊的關鍵特性和優勢。

核心特性
高效率與緊湊設計:
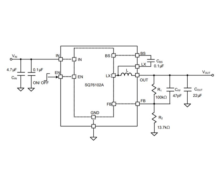
SQ76102ATRC有的是款1MHz一起穩壓型DC/DC轉移器,集成功了個電調節器,二極管芯片封裝在個僅3×3×2mm的緊促QFN3×3-7二極管芯片封裝中。這類開發不合理安排位置,還是可以給予高達獨角獸2A的過載直流電壓,愈來愈是和位置限制的用途環境。低導通電阻:
模塊圖片內部的最上層和底層旋轉開關兼具低RDS(ON),分別為為50mΩ和30mΩ,這后果著在轉變成步驟中勢能虧損超低,而使改善了產品轉化率。寬輸入電壓范圍:
SQ76102ATRC認可4.5至18V的錄入端電壓范圍圖,這可使得它可改變許多種24v電壓室內環境,大多數是電瓶供電局還得其他的類的24v電壓。精確的輸出電壓:
電原模塊提拱±1%的0.6V正確度,切實保障了輸送的電壓的穩定靠普性和靠普性,這面對要正確電原的的敏感網絡生產設備足見至關重要。快速瞬態響應:
使用即使PWM構架,SQ76102ATRC就能達成高速的瞬態崩潰,這在動態展示根據變的操作情況比較最為關鍵的。安全與保護功能:
- 內部結構軟開機運行性能限定了開機運行時的浪涌功率。 - 限流折返基本模式提拱了輸出電壓漏電保證。 - 過溫保護英文效果具備有主動可以恢復特性,事關了模塊圖片在極度條件下的安會開機運行。 - 逐周期怎么算峰峰值直流電限制和投入欠壓重置功能接口進第一步增強了接口的相對穩確定和安全質量。環保標準:
SQ76102ATRC符合要求RoHS要求且無鹵素燈泡,體現出了SILERGY對自然環境治理英文的誓言。應用領域
SQ76102ATRC的高職能和緊湊型suv結構設計使其很是和于多種類應該用,涉及但不只限: - 輕便式網上設備 - 產業操控軟件系統 - 微波通信機械 - 生活消費手機新產品SILERGY(矽力杰)首要生產加工開關電源適配器心片、開關電源適配器方案等養成元件。重要性SILERGY矽力杰的電源模塊產品,立維創展提供pin to pin原位換用食品,期貨強勢價格,歡迎語在線咨詢。