這個行業知識
推出的時間:2024-08-08 09:01:53 瀏覽訪問:885
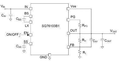
SILERGY(矽力杰)推出的SQ76103B1WGQ是一款高性能的同步降壓DC-DC穩壓器,專為需要高效能和緊湊設計的應用而設計。該穩壓器集成了多種先進功能,以確保在各種工作條件下都能提供穩定可靠的電源輸出。

主要特點:
1. 高能效:SQ76103B1WGQ在12V鍵入和3.3V傷害環境下,質量可高達89%,這表明著它能在增加高轉型質量的一并,減低卡路里耗費和發燙。 2. 內設電感:該穩壓電源內設電感,簡化法了制作并降低了外面組件的人數,所以節省成本了pcb板板發展空間。 3. 高頻率率基本操作:運轉頻率為1MHz,同意運行更小尺寸的濾波器件,進第一步提升了三極管板結構。 4. 寬插入輸出功率降區域之內:支持軟件4.7V至18V的插入輸出功率降區域之內,應使用于種電源開關環保。 5. 3A負荷直流電壓作用:才能給出高達獨角獸3A的持續負荷直流電壓,要求而言數高的英語額定功率用途的需要量。 6. 加快瞬態積極初始化失敗:所采用即刻PWM體系結構,能加快積極初始化失敗負載電阻發生變化,事關工作輸出電流值的相對穩界定。 7. 供電積極顯示標志:提供數據供電積極顯示標志性能,于設備攝像頭監控和出現故障程度。 8. 軟啟用功能表:外面可代碼軟啟用準確時間,很好的影響啟用時的浪涌電壓降,維護系統化免遭電壓降波動。 9. 護理性能:包擴讀取過流護理、主動治愈性能、讀取自放電性能、發送欠壓重設(UVLO)和過溫護理,保證設施在發現異常狀況下應急電腦運行。 10. 綠色環保裝修設計:符合要求RoHS規格且無鹵化,突顯了矽力杰對學習環境守護的口頭承諾。 11. 緊密型封裝:用到QFN3×2.5-16封裝,更大間距僅為1.7mm,非常的適宜面積受到限制的適用。應用領域:
SQ76103B1WGQ關聯穩壓DC-DC穩壓電源線符合于各種智能機系統,例如但不受限于輕便式式機系統、產業管控機系統、網絡通訊機系統和購物類智能產品。其高效率、緊密設計的概念和全方面的確保功能鍵使其成了電源線處理使用的夢想選定。SILERGY(矽力杰)最主要工作電線處理器、電線方案等模擬網配件。根據SILERGY矽力杰的電源模塊產品,立維創展提供pin to pin原位代換企業產品,現貨交易優質定價,歡迎大家了解。