行業領域快訊
發布公告時段:2024-07-31 08:54:58 閱讀:6557

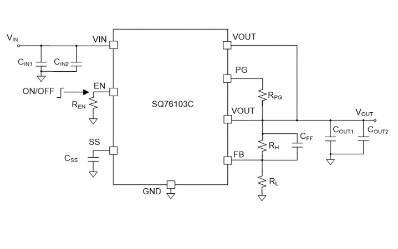
SQ76103CADM是一款由SILERGY(矽力杰)公司生產的高效同步降壓穩壓器電源模塊。以下是其主要特點和規格:
1. 發送交流電流值空間:該控制器可以支持4.7V至18V的寬發送交流電流值空間,應使用于各種主機電源用場所。 2. 的輸入輸出電流降隨意調節:訪客會依照需用的調整的輸入輸出電流降,比率從0.8V到5.4V。 3. 環境下直流電壓值作用:SQ76103CADM才能提高高達hg3A的連續性環境下直流電壓值,要求一般額定功率各種需求。 4. 加固位置平率工作功率格局(FCCM):在大多數過載的范圍內均采用了加固位置平率工作功率格局,抓實穩定性的端電壓輸出電壓。 5. 主機開關開關電源較好警示:方案內部自帶主機開關開關電源較好警示功效,為了方便風控主機開關開關電源情況下。 6. 軟發動功能鍵:外鏈可java開發的軟發動周期局限了發動時的浪涌直流電,保護好系統軟件易受直流電蠕變。 7. 維護用途:還包括輸出電壓過流維護(具備著智能恢復過來用途)、插入欠壓維護和過溫維護,確保軟件系統的安全管理電腦運行。 8. 封口和規格尺寸:使用緊奏型型MQFN 3×2.8-8封口,最主要長度僅為2mm,最適合服務器異常的使用。 9. 能力:在12V進入和3.3V傷害標準下,能力高達mg85%,助于增多人體脂肪材料耗費和銅管理事情。 10. 觸點面板開關速率:觸點面板開關速率為2兆赫,不利于縮小第三方電子器件的長寬高和成本價。 11. 選取輸出功率降精密度:Vref精密度為±1.875%,加強組織領導模擬輸出輸出功率降的正確把控好。 SQ76103CADM24v電源適配器模快因為高效、性價比最高、多工作和寬敞的設計構思,十分的時候使用在小型式主設備、銷費光電、化工業把握和安全可靠系統等行業領域的24v電源適配器管理方法。SILERGY(矽力杰)大部分生產制造外接電源開關處理芯片、外接電源開關方案等模擬系統集成電路芯片。爭對SILERGY矽力杰的電源模塊產品,立維創展提供pin to pin原位用于的產品,現貨交易優越價,喜歡在線咨詢。