市場新聞資訊
正式發布時光:2024-07-17 08:48:14 瀏覽器:1075
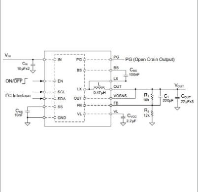
SQ76195RLQ是由SILERGY(矽力杰)公司生產的一款高壓降壓型穩壓器模塊,具有多項先進的技術特點和優越的性能,適用于廣泛的電子設備應用場景。

該模塊的主要特點包括:
1. 短時間率與短時間為了反應:SQ76195RLQ設計了短時間率的用電線路節構,也可以短時間為了反應相相電壓發生改變,確保傳輸相相電壓的增強性。 2. 的內部設置電感:包塊的內部集就成了電感,這不僅能優化了靜態電路板的開發,還延長了整個電原變換的熱效率。 3. 辦公概率與直流電壓大小大小技能:辦公概率高達到1.5MHz,互相能提供5A的累計打印打出直流電壓大小大小和6A的頂值打印打出直流電壓大小大小,擁有多種類電壓訴求。 4. 寬發送工作直流電壓面積:認可從4.6V至15V的寬發送工作直流電壓面積,使其夠適應環境各種電發送能力。 5. 輸出直流電流降調節:輸出直流電流降可采用反饋系統內阻分壓器在0.6V至5.5V區間內調節,但會適配采用I2C數據接口來7位可程序語言輸出直流電流降調節,步長精準至10mV。 6. I2C界面:不支持I2C界面安全可靠,以便于與外系統展開交互方式,體現電流電壓調低、轉換開關管控、外接電源階段監控錄像等技能。 7. 保護區作用:有逐生長期感應電流受到限制保護區、打嗝基本模式輸入輸出串電保護區相應手動醫治的熱停機保護區,有效果擔保模式不穩相關性性和靠譜性。 8. 打包封裝與標準單位的:進行密集的QFN5×5-20打包封裝,符合的要求RoHS標準單位的且不包括鹵化,滿足需要如今微電子機對密集來設計和健康的的要求。SILERGY(矽力杰)主耍加工電基帶芯片、電接口等模以元件。真對SILERGY矽力杰的電源模塊產品,立維創展提供pin to pin原位代用產品設備,現貨黃金主要優勢市場價格,歡迎詞資訊。