互聯網行業新聞咨詢
公布的事件:2024-03-04 17:10:38 手機瀏覽:1100
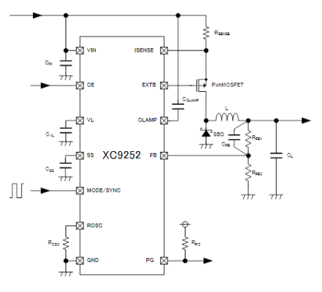
TOREX的XC9252類別是款30V降血壓DC/DC掌握器IC。鑒于P溝道MOSFET看作內部就可以氯化鈉晶體管,但是就可以在低放入電阻值中辦公。另外,看作載荷電解電容(CL)要選用陶瓷廠家電阻等低ESR電解電容。
XC9252產品系列減壓DC/DC管理器系統配置了0.8V可以參考電流值源,借助外觀功率電阻(RFB1RFB2),就能如何設置從1.0 v ~中任何效果電壓降。
XC9252系例減壓DC/DC調節器可以通過把外部結構內阻器接連上ROSC端子排,DC管控器就能夠在280 kHz至550 kHz的范圍之內內不同設計啟閉頻次。另外,采用形式 /同步軟件接插件,使比較于內層CLK±25%的區間與靜態CLK發送到,才能促使不需用的低頻噪音。PWM/PFM手動管控在輕載時進行PFM有效控制控制,完成從輕載到過載一小部分板塊內容的學習效率率。
而說到軟重新啟動日期,就能可以通過向SS絕緣端子不斷增加外表發熱量來隨意設有軟初始化日期。
XC9252型號降血壓DC/DC調節器應具內置UVLO作用當投入電流電壓乘以2.5V時,可以被迫性控制多晶體管進行啟用。當作保護性英文集成運放,鑲入過電壓保護性英文集成運放過壓保護性英文集成運放和超溫已經關機集成運放可確保安隊長全工作很安全工作適用。

特質
輸出電流電壓范疇:3.0V~30V(最多留住36V)
FB額定電壓:0.8V(±2%)
使用感應電流:30μA(@300kHz)
的頻率使用范圍:280kHz~550kHz(由外接電容安裝)
外部CLK導入:相比于自由振蕩速度±25%的區域
保護的電路原理:
過流受限制(由外接電阻功率布置)
自動化復歸(XC9252A/B)
積分查詢閂鎖養護(XC9252C)
超溫關閉
電阻:低ESR電阻
的溫度區域:-40℃~+105℃
適用于環境保護規則:與EU RoHS樣式分別、無鉛化
TOREX半導體芯片注意展示 COMS、感測器器、二級管等元電子器件,品牌以小體積大概、耐磨性菁英而有名。
廣州市立維創展高新科技是有限的集團優勢可言包銷TOREX電原電子元件,大量的現貨黃金存量,誠邀咨訊。
形號 | Type | Output Voltage | Oscillation Frequency | Packages |
XC9252A08AVR-G | Without Latch protection, with chip enable | 0.8V | Adjastable | TSSOP-16(Type A,C) |
XC9252B08ADR-G | Without Latch protection, chip enable | 0.8V | Adjastable | USP-10B(Type B) |
XC9252C08AVR-G | Without Latch protection, with chip enable | 0.8V | Adjastable | TSSOP-16(Type A,C) |