職業咨訊
發布新聞時間:2024-01-05 16:58:36 瀏覽訪問:6104
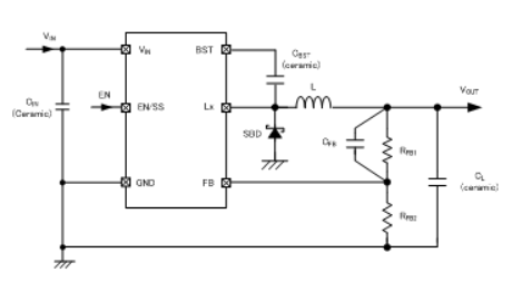
TOREX主機電源XC9246題材降血壓DC/DC更換器是內嵌式的N-銑面驅動器結晶體管,工作任務于16V的穩壓DC/DC切換器IC。達到了打出直流電直接左右1.0A到止效果率相對穩定外接電源。根據電感(CL)夠選用瓷質電解電容等低ESR電解電容。
XC9246系類降血壓DC/DC改變器內嵌式的1.0V的基準點工作電壓降源,都可以完成外界熱敏電阻值同樣地設置所在工作電壓降。如此電源開關平率高至1.2MHz,是可以達成外接元器材的不同規格的中智能化。XC9246系列作品穩壓DC/DC轉型器在內壁設制了1.5ms(TYP)的軟重啟時間,于是確認與EN/SS接游戲插件連到接的阻值和功率,才能不同設計比室內軟開始最長的時段。
XC9246國產穩壓DC/DC變換器鑲入的UVLO的功能,在測評相電壓下時,就能直接性地消停帶動硫化鋅管工作。虛接庇護中內嵌式的受限制電流值三極管,超溫暫停服務電線,短路故障確保電路原理。

本質特征
放入交流電壓的范圍:4.5V~16V
輸入的電壓范圍圖:1.2V~5.6V(VFB=1.0V)
輸送工作電流:
1A(VIN≧6VandVOUT/VIN≦50%)
1A(VIN<6VandVOUT/VIN≦40%)
任務學習效率:90%(VIN=12V,VOUT=5V,IOUT=200mA)
幾率比率:1.2MHz
是最高的占空比:80%
帶軟起動:
內部的設計1.5ms
冗余設有:主要適用于于外接RC任意尺寸地設計
的控制方式:PWM的控制
跳閘保護英文:
電壓受到限制(積分閂鎖方案)
超溫閉合
漏電護理
UVLO:4.15V,5.65V,7.65V
傳輸電阻(電阻器):瓷器電阻(電阻器)
室內溫度標準:-40℃~+85℃
適應性環保型相關規定:與EURoHS規格尺寸相匹配的、無鉛
材質 | UVLO清除電壓值 | 的工作工作頻率 | 封口 |
XC9246B42CER-G | 4.15V | 1.2MHz | USP-6C |
XC9246B42CMR-G | 4.15V | 1.2MHz | SOT-26W |
XC9246B65CER-G | 5.65V | 1.2MHz | USP-6C |
XC9246B65CMR-G | 5.65V | 1.2MHz | SOT-26W |
XC9246B75CER-G | 7.65V | 1.2MHz | USP-6C |
XC9246B75CMR-G | 7.65V | 1.2MHz | SOT-26W |