企業新聞咨詢
發布消息事件:2023-06-30 16:58:42 閱讀:940
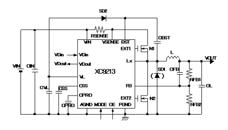
TOREX的XC9213題材是嵌入式bootstrap電源模塊電路原理的N-ch&N-ch控制器,搜集整流,降血壓DC/DC掌握器。無論是阻抗會選擇哪幾種電解電容,包含低ESR電容器,輸出的總是始終維持安穩性。
XC9213控住器要有應用十余毫歐的電阻功率(RSENSE)充當電流大小量檢測式熱敏電阻,同樣還能為應用低ESR電感進行相位彌補。再者,當感應電壓電流檢查到超負荷感應電壓電流量就所需對限流也用守護階段軟件設置電感(CPRO)會使的輸出封多個特殊的周期長。隨著這種方位供應整體風格24v電源電線兩種有效保障了。
XC9213設定器只能根據1.0V(±2.0%)內部組織系數直流電壓和外接分壓電式阻(RFB1,2),輸出電壓降要能在1.5V~15V使用范圍里面任何安裝。XC9213保持器通過采用MODE接線方法端子排,同步操作整流PWM修正要能切換到非發送到整流30mV(=RSENSE兩端額定電壓)限流PFM/PWM自己更改更改。
XC9213掌控器有些嵌入的功率阻值在線檢測儀,看做檢驗檢測由外置阻值快速設置的功率阻值。
XC9213掌控器當息屏時(CE=“L”),大體電源模塊電線被開起,所耗電壓量降低4.0μA或更小。

特征英文
導入電壓電流比率:4.0~25.0V
傳輸電阻位置:1.5V~15V相互軟件設置,基準點輸出功率1.0V±2.0%;
率規模:300kHz(±15%)
輸入電流量:5A可(VIN=5.0V,VOUT=3.3V)
的調整:PWM/PFM對外部更改調節
電流值量量減少,呵護:電流值量相電壓感應器式170mV慢慢的限流操作使用。可以能夠CPRO的調整關閉生長期。
高更換利用率:93%(TYP.PWM機制),VIN=5.0V,VOUT=3.3V,1A
交流電壓驗測使用性能:測試0.9V/開漏的輸出
待機電專業流:ISTB=4.0μA(MAX.)
TOREX半導體技術一般展示 COMS、感應器器、肖特基二極管等元功率器件,物品以小量、安全性能優異而出名。
東莞市立維創展科持受限總部,其優勢分銷模式TOREX電源適配器元器,大批現貨黃金庫存量,迎接達成合作。
詳情介紹知道TOREX請雙擊://zhixianguangzhou.com.cn/brand/62.html