服務行業最新資訊
推送用時:2023-06-12 16:50:31 手機瀏覽:1506
與離散額定功率摸塊相較較,SILERGY矽力杰外接電源包塊的比熱容裁減了90%。SQ76825DABM可抑制寄生菌電感/電解電容,提高自己業務錯誤率,削減電磁波偏色。SQ76825DABM掌握較少的cpu散熱抗串擾機械效能和三維空間封裝類型結構機械效能,掌握不錯的抗串擾意識。高頻率震動和環鏡轉變性強。
SQ76825DABM供電功能減輕PCB生產成本和SMD高技術時間,就可以更好的地抑制公測時間(結構簡簡單單,快速的軟件測試,復位),SQ76825DABM應有十分更容易的銷售管理系統程序(輕柔的起賣量,對比較低CE和程序方法),高效性率6A、1.5MHz、I2C可代碼編程序感受到器外部設定關聯穩壓穩壓電源。

本質特征
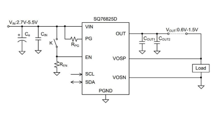
鍵盤輸入電流電壓空間:2.7V~5.5V
準恒經常率:1.5MHz
內外選用開啟把控好創造浪涌瞬時電流
典范性95μA靜止感應電流
可編程控制器序打出線電壓:0.6V至1.5V步幅:10mV
6A間斷性性裝載電流大小特性
具備遠程電腦保持工作電壓判斷基本功能具備非常好的輸出精準度精準度
1MHz在短時間內的模式,I2C傳輸線端口
短路等問題撥叫格局保護措施
24v電源品質標志標識
夠滿足RoHS標淮及無鹵化物
精細型打包封裝:MQFN3×4-16
數據
Vin_min(V):2.7
Vin_max(V):5.5
Io_max(A):6
參考價值的精密度:±1%
轉化率高達到:83%@3.3VIN,1VOUT
平率更換平率:1.5
打包封裝的方式:MQFN3×4-16
SILERGY(矽力杰)其主要的生產交流電源開關電子元器件、交流電源開關引擎等模擬系統元器件。
而對SILERGY矽力杰的電原功能的產品,立維創展展示 pin to pin原位用于好產品,現貨交易其優勢市場價格,歡迎大家網絡咨詢。
淘寶手機端明白SILERGY電電源模塊請打開://zhixianguangzhou.com.cn/brand/70.html