行業內訊息
公布的用時:2023-02-01 16:56:52 預覽:1646
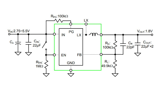
SILERGY交流電源模塊電源SQ76004QNC是高轉化率率的3MHz同樣減壓DC/DC穩電容式源,也可以出示高至4A效果線電壓。SQ76004QNC才可以在2.75V至5.5V寬輸人輸出功率領域內操作,一體化化愈來愈低RDS(ON)主啟閉和微信同步啟閉,以最大的局限減掉無線傳輸消耗的資金率。SQ76004QNC小打包封裝(3.0mm×3.0mm,H=2.0mm)融合化電感電阻線和設定電子器件。

本質特征
內部電開關(最上層/底部)異常低的RDS(ON):35/15mΩ
2.75~5.5V輸進電阻比率
3MHz任務率大限度的可以減少外邊傳感器
內軟啟用受到限制浪涌線電壓
4A間斷性性打出電壓電流能力
封模式切換不足<0.1μA電原電壓
100%Dropout操縱
電源開關樣板工程判斷器
過交流電庇護/欠壓確定/工作溫度呵護
滿意RoHS準則且無鹵化物
緊奏型型封裝類型風格:QFN3x3-10
SILERGY(矽力杰)主要的生產制造電原電子元器、電原包塊等虛擬元器。
造成SILERGY矽力杰的主機電源包塊廠品,立維創展作為pin to pin原位混用品牌,外盤優質單價,受歡迎質詢。
淘寶手機端熟知SILERGY電源線版塊請點開://zhixianguangzhou.com.cn/brand/70.html