制造行業手游資訊
上線時長:2022-10-10 16:49:56 手機瀏覽:1050
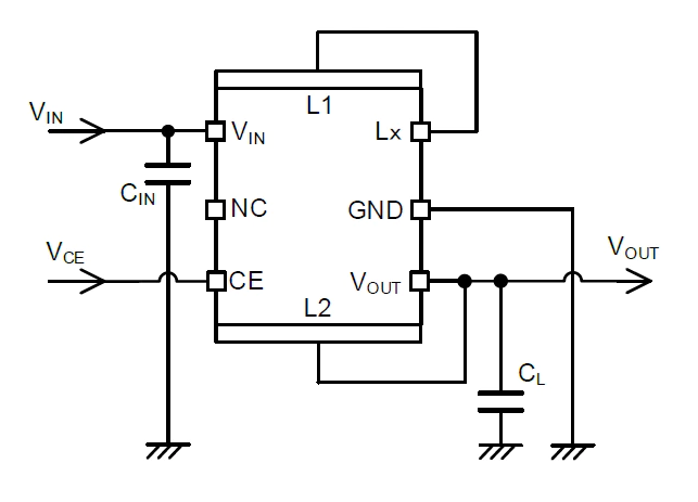
TOREX的XCL232產品DC/DC轉變器是運行較低電壓耗率電路設計和PFM把控磁圈的智能家居控制化式降血壓數據同步整流器。智能家居控制化把控IC和電磁波電感線圈,達成了徽型化,僅需增長2個外接電源線線電解電容,標準配置降低空間的電源線線模組。再者,XCL232類型DC/DC改換器給出非常低感應電流材料耗費電源電路和PFM控住保證 了輕供電量模塊的使用率高率。
XCL232系列的DC/DC更換器管理額定電壓能能從1.8V到6.0V軟件布置,導出工作電壓需要進行的內部軟件布置從0.5V到3.6V設制。內置UVLO穩定性,當VIN的電壓不大于UVLO檢測直流電壓時,啟用里面的pch驅動器FET和nch能夠FET。D型應有CL電流安全性能,在息屏時關掉VOUT與GND的電開關,通過內電阻充放CL帶電粒子。會有該因素,輸出電流值是可以在高下重回到GND基準。

本質特征
放入電壓降領域:1.8V~6.0V
傳輸交流電壓設定規模:0.5V~1.9V(0.05V相隔);2.0V~3.6V(0.1V相隔)
輸出的直流電壓誤差:±20mV(VOUT1-2≦1.0V);±2.0%(VOUT1-2>1.0V)
轉換瞬時電流:150mA
不足電流值:200nA@VOUT=1.8V
控制措施:PFM控住
速度:86%(VIN=3.6V,VOUT=1.8V,IOUT=10mA)
能力:CL釋放(D型);UVLO
確保性:過流確保
輸人打出電阻:衛浴陶瓷電阻
適應環境優質標準規定:與EURoHS規格型號相識別、無鉛
TOREX光電器件主耍出具COMS、感測器器、肖特基二極管等元電子器件,軟件以小體型、功效桌越而出名。
河南市立維創展高新科技有限的品牌,的優勢二級分銷TOREX供電器材,廣泛現貨黃金存儲,祝賀協議。
詳細情況認識TOREX請點選://zhixianguangzhou.com.cn/brand/62.html
產品設備國產英文名稱 | 特別 | 打包封裝 | 分類 | 調控 | FET | VIN(MIN) | VIN(MAX) | VOUT(MIN) | VOUT(MAX) | IOUTorIIN(mA) | FB/VOUT交流電壓精密度較(%) | 自激振蕩幀率(MHz) | 消耗脂肪直流電(μA) | CE | 帶軟初始化 | 過高關斷 | 限時直流電 | CL自動的釋放電能 | 短路等問題防護 | UVLO | 瓷質電容器 | 溫差范圍之內(℃) |
XCL232 | Built in Inductor | CL-2025-03 | Step-Down | PWM/PFM | Pch | 1.8 | 6.0 | 0.5 | 3.6 | 150 | ±2.0%(VOUT1-2>1.0V) | - | 0.2 | Yes | No | No | - | Yes | Yes | Yes | Yes | -40~85 |