行業中手游資訊
發布公告時間:2020-08-18 16:07:03 打開網頁(ye):2273
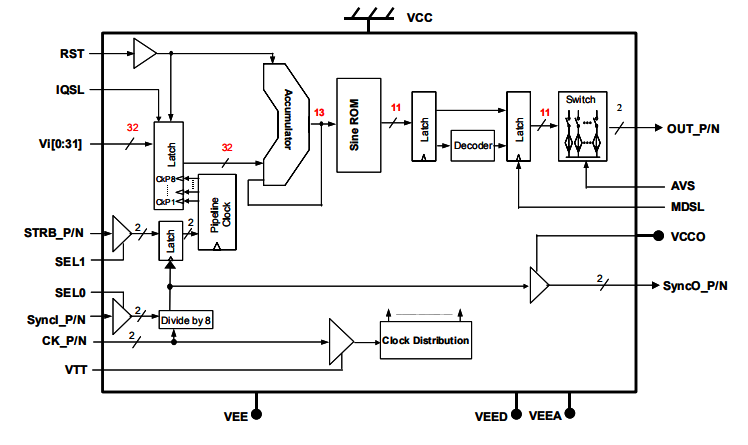
DS878是一款高速直接數字頻率合成器(DDS),頻率調諧分辨率為32位,ROM相位分辨率為13位,DAC幅度分辨率為11位。DAC模擬輸出可在正常保持模式(用于第一奈奎斯特頻段)和回零模式(用于第一,第二和第三奈奎斯特頻段)操作之間選擇。DS878和DAC正常保持模式下,可在第一奈奎斯特頻段附近產生最高1.8 GHz的頻率(時鐘速率為3.6 GHz),或在DAC調零模式下產生最高5.4 GHz的第三奈奎斯特頻段。
DS878初始相位可以復位到零度啟動。該芯片有一對互補的模擬輸出,后端為50-∧。輸出波形的頻率可由32個頻率控制位VI[0:31]控制。DS878可接受差分時鐘輸入或單端時鐘輸入,具有50-∧片內后端端子和用戶自定義閾值。頻率分辨率位接受LVTTL或CMOS輸入電平。差分同步輸入SYNCI_P/N為多個芯片應用提供同步,啟動每個芯片準備接受頻率字輸入。
DS878內部產生的同步選通輸入除以8時鐘躍遷沿鎖存器,這些時鐘也發送到SYNCO_P/N。輸出引腳SYNCO_P/N作為參考,頻率字和頻閃輸入時序與內部同步,以8個時鐘分頻,從而正確鎖定。復位是異步的,以最大限度地降低模擬輸出有效性的時鐘延遲。

DS878主要特征
32位頻段(duan)調諧(xie)字(zi)
13位ROM相位注冊(ce)地址解析(xi)視(shi)頻
一部電影中(zhong)的(de)11位dac
鬧(nao)鐘聲音(yin)頻率高至4.5GHz
養成的輸(shu)出能否在普通始(shi)終(zhong)維持(chi)版式和零版式直接來(lai)進行首選
正弦交流電波誕生(sheng)的弟一奈奎(kui)斯特(te)帶高(gao)達mg2.25GHz,第三(san)點個奈奎(kui)斯特(te)中波段所處正常情況下實現經(jing)濟模式或(huo)6.75GHz零化狀態。
在(zai)4 GHz鬧(nao)鐘傳(chuan)輸速度下,較差的寬帶網絡(luo)SFDR非常接近50 dBc(dc到(dao)2 ghz資源帶寬)
50后臺專一(yi)性模擬仿真波型輸(shu)出的(de)
多片(pian)搜集P/N一起
SyncO_P/N為數(shu)值訪問和(he)此次選(xuan)光纖通信(xin)號展示(shi)了(le)參照。
LVTTL/CMOS小數摸式管控發送
異步歸(gui)位(RST)引腳(jiao)指引0過程(IQSL=低)或(huo)90(IQSL=高(gao))無法(fa)程序
應用于更行(xing)次數Word和DAC輸入輸出工作頻率的Strobe鍵(jian)盤輸入(STRBUP/N)
寬的(de)信息刷新機會不可以(yi)DS 878由儲備(bei)器和微有(you)效調節開(kai)關有(you)效調節,FPGA或DSP集成ic在(zai)鬧鐘(zhong)幾率(lv)變為流程中不要(yao)打滑的(de)現象或常見故障就需要(yao)版本更新一般8個數字時鐘(zhong)頻(pin)次的(de)頻(pin)率(lv)字。
單-5V電(dian)的輸出(chu)功(gong)率為4.3W
64針(zhen)QFN9x9二極管(guan)封裝
杭州市立維創展現代(dai)科技是(shi)EUVIS的代里(li)經售(shou)商,重要作(zuo)為EUVIS的高度頂級的繞城(cheng)高速(su)數模變換DAC、直(zhi)接性小數幾率(lv)聚(ju)合器DDS、多路復用DAC的單片機芯片級(ji)類廠(chang)品,、高(gao)速公路搜集板卡、最新弧(hu)形引發器(qi)等類廠(chang)品,原版現貨交易,價錢好處,喜(xi)歡咨詢了解(jie)。。
上一篇: 高速模數轉換器ADC時鐘極性與啟動時間
下一篇: E2V半導體中數模轉換器的應用優勢