Lk線拖動器處理芯片HMC413QS16GE/HMC413QS16GETR額定功率拖動器 ADI期貨
披露精力:2018-06-26 14:18:51 手機瀏覽:7328
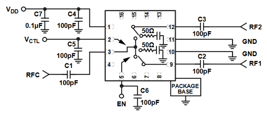
HMC413QS16G(E)是一種款L頻譜變成器電子器件、有能力率GaAs InGaP異質結雙正負尖晶石管(HBT) MMIC熱效率變成器,任務任務的頻率使用范圍為1.6至2.2 GHz。 該變成器使用了高效益預算、外層貼裝16引腳二極管封裝,有帶裸漏地座以改變RF和水冷耐磨性。 它使用了不多的外元器件展示 23 dB收獲,飽和熱效率為+29.5 dBm(42% PAE時),開關開關電源工作電流為+5V。 該變成器還可使用了3.6V開關開關電源任務任務。 Vpd常用于全耗電狀態或RF讀取熱效率/工作電流有效控制。
|
品牌
|
型號
|
描述
|
貨期
|
庫存
|
|
ADI
|
HMC413QS16GE
HMC413QS16GETR
|
L波段功率放大器SMT,1.6 - 2.2 GHz
|
現貨
|
258
|
HMC413QS16G應用
HMC413QS16G優勢和特點
-
增益: 23 dB
-
飽和功率: +29.5 dBm 42% PAE
-
電源電壓: +2.75V至+5V
-
省電功能
-
外部器件數量少
HMC413QS16G結構圖
