業內手游資訊
推出時候:2021-12-17 17:10:38 查詢:1422
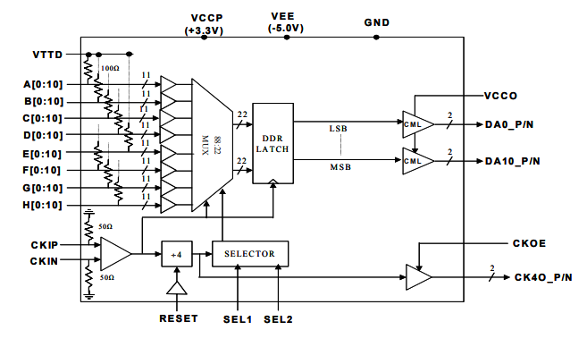
EUVIS MX8811H等同于8:1多路復用器的高速11通道。雙數據速率鎖存器使用數據速率為時鐘速率兩倍的11位差分數據輸入輸出。輸出驅動器的上拉電源VCCO可用作安裝適合最流行的高速接口標準規定(如CML或LVDS)的輸出電平。EUVIS MX8811H多路復用器可在高于4GHz的時鐘頻率下運行。數字數據輸入端為單端,具有片上100歐姆終端電阻,EUVIS MX8811H參照電壓VTTD可承載適用于各種各樣單端接口標準的寬范圍電壓電平。調節引腳SEL1/SEL2選擇最好采樣窗口,以適用88個輸入數據的各種各樣延遲。EUVIS MX8811H提供除以8的時鐘輸入輸出CK8O_P/N和采樣相位選擇(SEL1和SEL2),以提升相對于輸入數據的采樣相位對齊。為需要同步多個MX8811S芯片輸入輸出的應用程序提供復位功能模塊。CKOE引腳用作在不中斷內部操作的情況下使用/禁用CK8O_P/N時鐘輸入輸出的輸入輸出驅動器,以方便系統應用。

注意特殊性
?11位8:1(共計88:11)多路復用技術器,不同差分效果效果位的行駛時延過于8Gbps;
?設計可作EUVIS >8Gsps MUXDAC(如MD622H和MD662H)或高參數顯示時延字加工制作器所需要的的更多參數顯示多路多路復用;
?重復使用單端統計資料和歸零輸出的VTTD片上100歐姆手持終端;
?11位差分對輸人輸出精度,隨身攜帶拉電源開關VCCO,以篩選各式個種高速路插孔標準歸定;
?盡量放入數據報告抽樣窗口期挑選(SEL1/SEL2);
?兼具填寫打出驅動軟件器在使用/禁止上下調整(CKOE)的互補性除于4石英鐘LVDS發送輸入輸出,不必須要經常中斷處理器的組織結構操作步驟;
?歸位功能功能,云同步幾個心片應運;
?2.7W功效自然損耗;
?TQFP封裝類型,帶裸露襯墊,以改善地線和水冷散熱;
東莞 市立維創展科技發展是EUVIS的代銷商供應商商,主耍展示 EUVIS的國內尖端的繞城高速數模轉移DAC、可以直接數值率制成器DDS、復用技術DAC的心片級產品,甚至髙速爬取板卡、最新波型會高壓發生器等產品,正品現貨黃金,的價格優質,追捧咨訊。