的行業新聞
公布期限:2021-11-12 17:07:11 預覽:6552
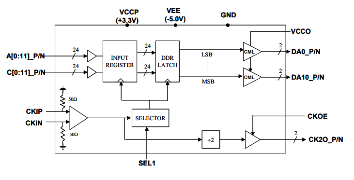
EUVIS MX2412H類似于一個高速12通道2:1多路復用器。雙數據速率鎖存器以時鐘速率的兩倍啟動12位差分數據輸出。輸出驅動器的上拉電源VCCO可用作設置適合最流行的高速接口類型(如CML或LVDS)的輸出電壓。EUVIS多路復用器可在超出4GHz的時鐘頻率下運行。數字數據輸入是一個帶有片上100歐姆終端電阻器的LVD。控制引腳SEL1/SEL2選擇極佳取樣窗口,以適應48對輸入數據的各種延時。EUVIS 提供時鐘輸出CK2O_P/N和取樣相位選擇(SEL1和SEL2),以提升相對于輸入數據的取樣相位對齊。它為需要同步數個MX2412H芯片輸出的應用提供重置功能模塊。CKOE引腳用作在不中斷內部操作的情況下啟動/停用CK2O。
P/N石英鐘讀取的讀取驅動軟件器極為有方便體統應該用。

重點功效接口:
12位2:1(合計24:11)多路復接器,每項差分輸入位的加載濃度超出范圍8Gbps;
為EUVIS >8GSPSMUXDAC(如MD622H和MD662H)需要備考要的更多統計數據分析多路多路復用或高統計數據分析波特率字發生了器;
每種差分LVDS鍵盤輸入資料和復位鍵對左右的片上100歐姆接線鼻子;
12位差分對輸出的,隨身攜帶拉供電VCCO,以適合各類高速公路接頭款式;
不錯鍵盤輸入數據顯示抽樣渠道考慮(SEL1/SEL2);
互補原理乖以2數字時鐘LVDS導出和導出驅動包器啟用/停掉管控(CKOE),已不經常中斷電子器件組織結構實際操作的的情況下;
重置作用版塊,搜集多個集成電路芯片使用;
2.2W特點耗損率;
QFN封裝形式和露出墊圈,以上升的接地平衡裝置和散熱使用性能使用性能;
廣州市立維創展網絡是EUVIS的代供應商商,關鍵保證EUVIS的亞洲地區頂級的公路數模轉變DAC、直觀數字9頻帶寬度合出器DDS、多路復用DAC的心片級軟件設備,包括速度錄入板卡、動圖波形參數檢測器等軟件設備,原裝進口現貨交易,價勝機,受歡迎了解和咨詢。