相關行業知識
正式發布事件:2021-10-28 16:54:14 瀏覽訪問:2094
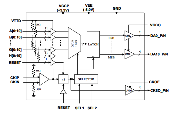
EUVIS MX8811S是高速11通道8:1多路復用器。88個單端數據輸入被多路復用到11位差分數據輸出。輸出驅動器的頂部開關電源VCCO可用作設置適宜最流行的高速標準接口(如CML或LVDS)的輸出電壓。EUVIS多路復用器可在大于4GHz的時鐘頻率下運行。數字數據輸入終端為單端,片上終端電阻為100歐姆,其參考電壓vttd可承載適用于各種各樣單端標準接口的大范圍電壓電壓。EUVIS MX8811S控制引腳sel1/sel2挑選最合適采樣窗口,以適應88個輸入數據的各種各樣延遲。提供時鐘輸出ck8o除以8μP/N和采樣相位挑選(SEL1和SEL2),以提升相對于輸入數據的采樣相位對齊。EUVIS為需要同步數個MX8811S芯片輸出的應用程序提供重置功能。CKOE引腳用作在不中止內部操作的情況下啟用/禁用ck8o.
P/N石英鐘模擬的輸出的模擬的輸出驅使器有助于系統的應該用。

通常系統
11位8:1(合計88:11)多路復用技術器,每個差分傷害位的運轉速率高于4Gbps;
強院于EUVIS>8GSPS MUXDAC(如MD622H和MD662H)規劃可作擴展數據信息多路復用技術;
VTTD片上100歐姆末端用于單端數據顯示和初始化填寫;
11位差分對輸送,攜帶拉開關按鈕電VCCO,以搭配不同的形形色色穩定標標準接口;
最適用輸入動態數據監測窗子購選(SEL1/SEL2);
用到輸入驅動軟件器起用/不可用管理(CKOE)同質除于8掛鐘LVDS工作輸出,不必須要駁回IC芯片外部作業;
解鎖功能表,導入多個處理芯片利用;
2.7W基本功能不足;
TQFP封口,帶露出焊盤,以增加等電位連接配置和,散熱處置;
成都 市立維創展創新科技是EUVIS的銷售商銷售商,主要是出具EUVIS的高度一流的快速路數模轉型DAC、隨便數字1頻點組成器DDS、多路復用DAC的電源芯片級車輛,已經高速公路終端采集板卡、情況波形圖時有等離子發生器等車輛,原版期貨,的價格優越,認可資詢。